Visualizing and Summarizing Quantitative Variables

Some Class Updates!

Changes from Week 1

Week 1 taught me that I need to make some adjustments!

Lab Attendance

Is not required. However, if you do not attend lab and come to student hours or post questions on Discord about the lab, I will be displeased.

Deadlines

  • Labs are due the day after lab (like lecture quizzes / activities).
    • Tuesday’s lab is due on Wednesday at 11:59pm.
    • Thursday’s lab is due on Friday at 11:59pm.
  • End of week assignments are due on Sundays at 11:59pm (not Saturdays).

Lab Submissions

  • PDFs will be required for every Collab submission.
    • Your code cannot be more than 80 characters—where the grey line appears in Collab.
    • Use returns!

The story so far…

Getting, prepping, and summarizing data

df = pd.read_csv("https://datasci112.stanford.edu/data/titanic.csv")

df["pclass"] = df["pclass"].astype("category")
df["survived"] = df["survived"].astype("category")

Marginal Distributions

If I choose a passenger at random, what is the probability they rode in 1st class?

marginal_class = (
  df['pclass']
  .value_counts(normalize = True)
  )
marginal_class
pclass
3    0.541635
1    0.246753
2    0.211612
Name: proportion, dtype: float64

Joint Distributions

If I choose a passenger at random, what is the probability they are a woman who rode in first class?

joint_class_sex = (
  df[["pclass", "sex"]]
  .value_counts(normalize=True)
  .unstack()
  )
  
joint_class_sex
sex       female      male
pclass                    
1       0.110008  0.136746
2       0.080978  0.130634
3       0.165011  0.376623

Conditional Distributions

If I choose a woman at random, what is the probability they rode in first class?

marginal_sex = (
  df['sex']
  .value_counts(normalize = True)
  )
  
joint_class_sex.divide(marginal_sex)
sex       female      male
pclass                    
1       0.309013  0.212337
2       0.227468  0.202847
3       0.463519  0.584816

Visualizing with plotnine

(
  ggplot(df, aes(x = "sex", fill = "pclass")) + 
  geom_bar(position = "fill") + 
  theme_bw()
)

Quantitative Variables

Quantitative Variables

We have analyzed a quantitative variable already. Where?

In the Colombia COVID data!

df_CO = pd.read_csv("http://dlsun.github.io/pods/data/covid/colombia_2020-05-28.csv")
df_CO
            Departamento  Edad  ... Fecha de diagnóstico Fecha recuperado
0            Bogotá D.C.    19  ...           2020-03-06       2020-03-13
1        Valle del Cauca    34  ...           2020-03-09       2020-03-19
2              Antioquia    50  ...           2020-03-09       2020-03-15
3              Antioquia    55  ...           2020-03-11       2020-03-26
4              Antioquia    25  ...           2020-03-11       2020-03-23
...                  ...   ...  ...                  ...              ...
25361  Buenaventura D.E.    48  ...           2020-05-28              NaN
25362    Valle del Cauca    55  ...           2020-05-28              NaN
25363  Buenaventura D.E.    39  ...           2020-05-28              NaN
25364    Valle del Cauca    13  ...           2020-05-28              NaN
25365            Córdoba     0  ...           2020-05-28              NaN

[25366 rows x 10 columns]

Visualizing One Quantitative Variable

Option 1: Convert it to categorical

To visualize the age variable, we did the following:

df_CO["age"] = pd.cut(
    df_CO["Edad"],
    bins = [0, 10, 20, 30, 40, 50, 60, 70, 80, 120],
    labels = ["0-9", "10-19", "20-29", "30-39", "40-49", "50-59", "60-69", "70-79", "80+"],
    right = False, 
    ordered = True)
    

Option 1: Then make a barplot

Then, we could treat age as categorical and make a barplot:

Code
(
  ggplot(df_CO, aes(x = "age")) + 
  geom_bar() + 
  theme_bw()
)

Option 2: Treat it as a quantitative variable!

A histogram uses equal sized bins to summarize a quantitative variable.

Code
(
  ggplot(df_CO, aes(x = "Edad")) + 
  geom_histogram() + 
  labs(x = "", 
       y = "", 
       title = "Age Demographics of Columbia's Population (2020)"
       ) +
  theme_bw()
)

Adding Style to Your Histogram

Changing Binwidth

To tweak your histogram, you can change the binwith:

(
  ggplot(df_CO, aes(x = "Edad")) + 
  geom_histogram(binwidth = 1) + 
  labs(x = "", 
       y = "", 
       title = "Age Demographics of Columbia's Population (2020)"
       ) +
  theme_bw()
)

(
  ggplot(df_CO, aes(x = "Edad")) + 
  geom_histogram(binwidth = 10) + 
  labs(x = "", 
       y = "", 
       title = "Age Demographics of Columbia's Population (2020)"
       ) +
  theme_bw()
)

Adding Color & Outline

Code
(
  ggplot(df_CO, aes(x = "Edad")) + 
  geom_histogram(binwidth = 10, 
                 color = "white", 
                 fill = "gray") + 
  labs(x = "", 
       y = "", 
       title = "Age Demographics of Columbia's Population (2020)"
       ) +
  theme_bw()
)

Using Percents Instead of Counts

Code
(
  ggplot(df_CO, mapping = aes(x = "Edad")) + 
  geom_histogram(mapping = aes(y = '..density..'), 
                 binwidth = 10, 
                 color = "white", 
                 fill = "gray") + 
  labs(x = "", 
       y = "", 
       title = "Age Demographics of Columbia's Population (2020)"
       ) +
  theme_bw()
)

Distributions

  • Recall the distribution of a categorical variable:

    • What are the possible values and how common is each?
  • The distribution of a quantitative variable is similar:

    • The total area in the histogram is 1.0 (or 100%).

Densities

  • In this example, we have a limited set of possible values for age: 0, 1, 2, …., 100.

    • We call this a discrete variable.
  • What if had a quantitative variable with infinite values?

    • For example: Price of a ticket on Titanic.
    • We call this a continuous variable.
  • In this case, it is not possible to list all possible values and how likely each one is.
    • One person paid $2.35
    • Two people paid $12.50
    • One person paid $34.98
    • \(\vdots\)
  • Instead, we talk about ranges of values.

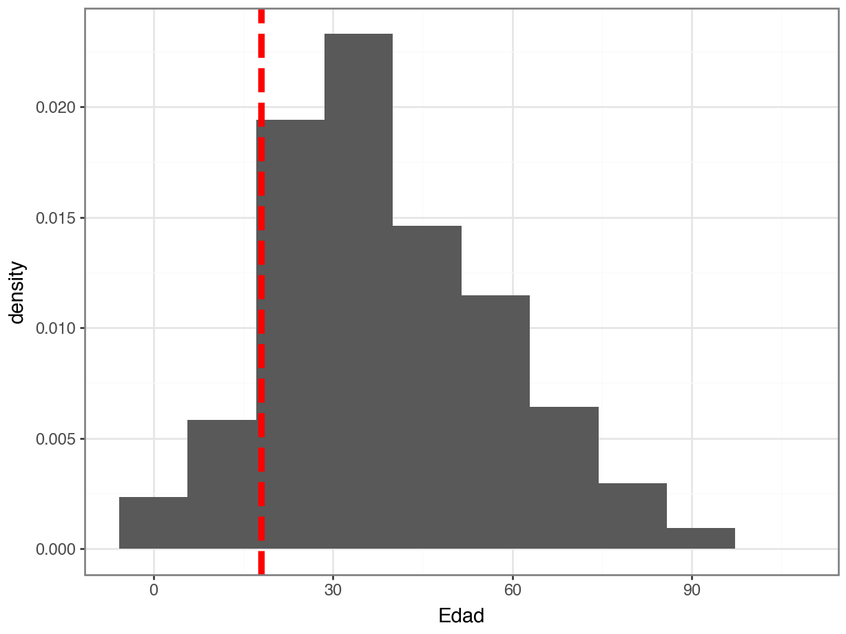
Densities

About what percent of people in this dataset are below 18?

Code
(
  ggplot(data = df_CO, mapping = aes(x = "Edad")) + 
  geom_histogram(mapping = aes(y = '..density..'), 
                 bins = 10) + 
  geom_vline(xintercept = 18, 
             color = "red", 
             size = 2, 
             linetype = "dashed") +
  theme_bw()
)

How would you code it?

Summarizing One Quantitative Variable

df_CO['Edad']
0        19
1        34
2        50
3        55
4        25
         ..
25361    48
25362    55
25363    39
25364    13
25365     0
Name: Edad, Length: 25366, dtype: int64

If you had to summarize this variable with one single number, what would you pick?

Summaries of Center: Mean

Mean

  • One summary of the center of a quantitative variable is the mean.

  • When you hear “The average age is…” or the “The average income is…”, this probably refers to the mean.

  • Suppose we have five people, ages: 4, 84, 12, 27, 7

  • The mean age is: \[(4 + 84 + 12 + 27 + 7) / 5 = 134 / 5 = 26.8\]

Notation Interlude

  • To refer to our data without having to list all the numbers, we use \(x_1, x_2, ..., x_n\)

  • In the previous example, \(x_1 = 4, x_2 = 84, x_3 = 12, x_4 = 27, x_5 = 7\). So, \(n = 5\).

  • To add up all the numbers, we use the summation notation: \[ \sum_{i = 1}^5 x_i = 134\]

  • Therefore, the mean is: \[\bar{x} = \frac{1}{n} \sum_{i = 1}^n x_i\]

Means in Python

Long version: find the sum and the number of observations

sum_age = df_CO["Edad"].sum()
n = len(df_CO)

sum_age / n
np.float64(39.04742568792872)

Short version: use the built-in .mean() function!

df_CO["Edad"].mean()
np.float64(39.04742568792872)

Activity 2.1

The mean is only one option for summarizing the center of a quantitative variable. It isn’t perfect!

Let’s investigate this.

  • Open the Activity 2.1 Collab notebook

  • Read in the Titanic data

  • Plot the density of ticket prices on titanic

  • Calculate the mean price

  • See how many people paid more than mean price

What happened

  • Our fare data was skewed right: Most values were small, but a few values were very large.

  • These large values “pull” the mean up; just how the value 84 pulled the average age up in our previous example.

  • So, why do we like the mean?

Squared Error

  • Recall: Ages 4, 84, 12, 27, 7.
ages = np.array([4, 84, 12, 27, 7])
  • Imagine that we had to “guess” the age of the next person.
  • If we guess 26.8, then our “squared error” for these five people is:
sq_error = (ages - 26.8) ** 2

(
  sq_error
  .round(decimals = 1)
  .sum()
  )
np.float64(4402.6)
  • If we guess 20, then our “squared error” for these five people is:
sq_error = (ages - 20) ** 2
(
  sq_error
  .round(decimals = 1)
  .sum()
  )
np.int64(4634)

Minimizing squared error

Code
cs = range(1, 60)
sum_squared_distances = []

for c in cs:
  (
    sum_squared_distances
    .append(
      (
        (df_CO["Edad"] - c) ** 2
      )
      .sum()
      )

res_df = pd.DataFrame({"center": cs, "sq_error": sum_squared_distances})

(
  ggplot(res_df, aes(x = 'center', y = 'sq_error')) + 
  geom_line() +
  labs(x = "Mean", 
       y = "", 
       title = "Changes in Sum of Squared Error Based on Choice of Center")
  )

Summaries of Center: Median

Median

Another summary of center is the median, which is the “middle” of the sorted values.

To calculate the median of a quantitative variable with values \(x_1, x_2, x_3, ..., x_n\), we do the following steps:

  1. Sort the values from smallest to largest: \[x_{(1)}, x_{(2)}, x_{(3)}, ..., x_{(n)}.\]

  2. The “middle” value depends on whether we have an odd or an even number of observations.

    • If \(n\) is odd, then the middle value is \(x_{(\frac{n + 1}{2})}\).

    • If \(n\) is even, then there are two middle values, \(x_{(\frac{n}{2})}\) and \(x_{(\frac{n}{2} + 1)}\).

Note

It is conventional to report the mean of the two values (but you can actually pick any value between them)!

Median in Python

Ages: 4, 84, 12, 7, 27. What is the median?

Median age in the Columbia data:

df_CO["Edad"].median()
np.float64(37.0)

Summaries of Spread: Variance

Variance

  • One measure of spread is the variance.

  • The variance of a variable whose values are \(x_1, x_2, x_3, ..., x_n\) is calculated using the formula \[\textrm{var(X)} = \frac{\sum_{i=1}^n (x_i - \bar{x})^2}{n - 1}\]

Does this look familiar?

It’s the sum of squared error! Well, divided by \(n-1\), the “degrees of freedom”.

Variance in Python

Similar to calculating the mean, we could find the variance manually:

(
  ((df_CO["Edad"] - df_CO["Edad"].mean()) ** 2)
  .sum() / (len(df_CO) - 1)
  )
np.float64(348.0870469898451)

…or using a built-in Python function.

df_CO["Edad"].var()
np.float64(348.0870469898451)

Standard Deviation

  • Notice that the variance isn’t very intuitive. What do we mean by “The spread is 348”?

  • This is because it is the squared error!

  • To get it in more interpretable language, we can take the square root:
np.sqrt(df_CO["Edad"].var())
np.float64(18.65709106452142)

Or, we use the built-in function!

df_CO["Edad"].std()
np.float64(18.65709106452142)

Takeaways

Takeaway Messages

  • Visualize quantitative variables with histograms or densities.

  • Summarize the center of a quantitative variable with mean or median.

  • Describe the shape of a quantitative variable with skew.

  • Summarize the spread of a quantitative variable with the variance or the standard deviation.